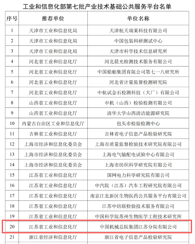
近日,国家工信部公示了“第七批产业技术基础公共服务平台名单”,中国机械总院集团江苏分院有限公司等68家单位成功入选,其中江苏省共有6家单位入选,常州市仅江苏分院1家入选。

本平台定位于面向工业母机、工业数智化领域的产业技术基础公共服务平台,聚焦科技成果转化全流程中的风险识别与不确定性管控,围绕高档数控机床及核心功能部件、增材制造装备及快速模具设计制造、定制化智能装备及系统、机械工业互联及信息化系统集成四大特色业务方向,充分整合平台在专业人才、核心技术、科研条件等方面的优势资源,为企业、高校及科研院所提供全链条专业化技术服务,涵盖装备工艺适应性验证与评价、装备服役可靠性验证与评价、装备精度保持性验证与评价、智能化转型战略规划与实施路径咨询、热加工工艺数字化管控与优化、企业级信息系统研发、集成与数据贯通一体化解决方案等,全面提升科技成果转化质量与效率,助力新技术、新产品快速落地应用与产业化。

作为中国机械总院布局长三角、扎根常州的核心产业服务平台,中国机械总院集团江苏分院有限公司依托央企技术积淀与国家级服务资质,高标准建设产业技术基础公共服务平台,可为产业链上下游企业提供检验检测、科研攻关、标准研制、中试工程化、创新协同等一站式公共服务。近年来,平台累计承担高档数控机床重大专项等项目50余项,承接企业委托研发项目千余项,获得科技奖项、授权专利、软著等成果160余项,为区域制造业高质量发展注入强劲动能。
下一步,江苏分院将继续聚焦工业母机和工业数智化两大特色方向,依托平台资源整合、高水平人才支撑、重大项目赋能、研发成果积淀、核心技术突破及行业技术服务能力,形成差异化竞争优势,为打破国外垄断、填补国内技术供给缺口、产业升级等提供全链条硬核支撑。
电话:+86(0)519-85516598 传真:+86(0)519-89192295 地址:江苏省常州市科教城天鸿科技大厦C座
版权所有:中国机械总院集团江苏分院有限公司
苏ICP备13052408号-1
技术支持:北京信诺诚